中央美术学院2026年本科校考专业招生简章
中央美术学院(Central Academy of Fine Arts)是中华人民共和国教育部批准的具有高等学历教育招生资格的公办普通高等学校。
中央美术学院的前身是国立北平艺术专科学校,可以追溯至1918年著名教育家蔡元培先生倡导成立的国立北京美术学校。这是中国历史上第一所国立美术教育学府,也是中国现代美术教育的开端。
学校历经百余年的发展,构建了完善的、具有鲜明中国特色的现代美术教育体系,具有学士、硕士、博士学位授予权,并设有博士后科研流动站。现有望京校区(北京市朝阳区花家地南街8号)、燕郊校区(河北省三河市燕郊经济开发区燕顺路177号)、上海校区(上海市浦东新区临港新城环湖南二路1099号)等三个校区开展本科教学。文章来源:https://mp.weixin.qq.com/s/dOcioAIj8Fo9pnRg40aMPw 如有变更,以官方发布为准
中央美术学院根据社会发展需要,结合办学条件、专业人才培养目标和各省(区、市)的生源情况,科学、合理地编制2026年本科招生计划。中央美术学院2026年拟招普通本科生1140人(不含华侨港澳台联招考生和香港中学文凭考生),最终招生计划数以教育部下达为准,不设预留计划。

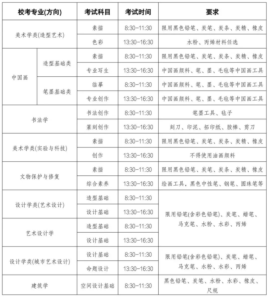
注2 中国画专业按造型基础、笔墨基础两个类别分别报名、考试和录取。造型基础类拟招计划35人,笔墨基础类拟招计划15人。
注3 (中法)艺术与设计管理学院为中法合作办学机构,办学地点设在上海。学生入学第一、第二和第四学年在上海(中法)艺术与设计管理学院学习,第三学年赴法国学习。

2.高级中等教育学校毕业或具有同等学力;
3.身心健康,符合教育部、原卫生部、中国残疾人联合会颁布的《普通高等学校招生体检工作指导意见》《关于普通高等学校招生学生入学身体检查取消乙肝项目检测有关问题的通知》(教学厅〔2010〕2 号)体检要求及中央美术学院招生专业学习要求,除书法学外,其他校考专业不招色盲;
4.部队现役军人经部队相关部门批准后可以报考;
5.报考校考专业的考生须按艺术类报名参加高考。
2.高级中等教育学校非应届毕业的在校生;
3.在高级中等教育阶段非应届毕业年份以弄虚作假手段报名并违规参加普通高校招生考试(包括全国统考、省级统考和高校单独组织的招生考试,以下简称高考)的应届毕业生;
4.因违反国家教育考试规定,被给予暂停参加高考处理且在停考期内的人员;
5.因触犯刑法已被有关部门采取强制措施或正在服刑者,其中,未成年人按相关法律规定执行;
6.在参加中央美术学院组织的校考中作弊,且停考期未满3年者。
美术学(中外合作办学)专业仅组织线上考试,《美术鉴赏》科目成绩满分为100分、《综合素质考核》科目成绩满分为50分。
中国画(笔墨基础类)、书法学专业仅组织现场考试。
设计学类(艺术设计)、艺术设计学、设计学类(城市艺术设计)、建筑学专业不组织线上考试,依据考生省级美术与设计类统考成绩,分省择优确定合格名单,结果在校考报名系统中面向考生本人公布。合格考生须在规定时间内进行缴费,缴费成功的考生方可参加现场考试。
现场考试专业中,除书法学专业《书法创作》科目成绩满分为200分,其他考试科目成绩满分均为100分。
设计学类(艺术设计)、艺术设计学、设计学类(城市艺术设计)、建筑学专业缴费时间预计在2026年3月初通过中央美术学院官网另行通知。
2.考生应严格遵守诚信考试原则,真实、准确填写报考信息,并认真核对,报考信息一经确认,不可更改。网上缴费成功后,即启动考务组织程序、安排考试资源,无论是否参加考试,报考费均不予退还。


2.成绩查询:通过【央美招生】微信服务号进行查询。
3.校考合格人数原则上不超过校考专业年度招生计划数的4倍。
4.相应科类省级统考成绩未达到合格者,校考成绩无效。
5.关于校考考试的未尽事宜,或因其它原因可能导致的调整变更,将及时在中央美术学院官网进行公告,请广大考生密切关注。
(二)未参加中央美术学院组织的专业考试、专业考试成绩不合格或相应科类省级统考成绩不合格的考生,不可填报中央美术学院校考专业志愿。
(三)普通类专业、不组织校考的艺术类专业志愿填报,按考生所在各省(区、市)要求进行。
(四)志愿填报涉及院校或专业代码等相关信息以各省(区、市)公布的招生专业目录为准。
2.高考外语为非英语语种的考生可报考中央美术学院,但中央美术学院本科阶段仅开设大学英语课程,非英语语种考生考入后,须在本科阶段完成英语课程学习。
普通类专业、不组织校考的艺术类专业,编制分省计划,安排在普通本科批次录取。
1.文化课成绩要求
(1)美术学类(造型艺术)、中国画、书法学、美术学类(实验与科技)、设计学类(艺术设计)、设计学类(城市艺术设计)、文物保护与修复专业,高考综合改革省(区、市)考生高考文化课成绩达到所在省(区、市)普通本科相应科类录取控制分数线;西藏、新疆考生高考文化课成绩达到所在自治区普通本科二批相应科类录取控制分数线。
(2)建筑学、艺术设计学专业,高考综合改革省(区、市)考生高考文化课成绩达到所在省(区、市)相应科类特殊类型招生录取控制分数线;西藏、新疆考生高考文化课成绩达到所在自治区普通本科一批相应科类录取控制分数线。
(3)美术学(中外合作办学)专业,高考综合改革省(区、市)考生高考文化课成绩达到所在省(区、市)相应科类特殊类型招生录取控制分数线的95%,且不低于所在省(区、市)普通本科相应科类录取控制分数线;西藏、新疆考生高考文化课成绩达到所在自治区普通本科一批相应科类录取控制分数线的95%,且不低于所在自治区普通本科二批相应科类录取控制分数线。
2.录取办法
校考合格生源中,考生文化课成绩达到校考专业文化课录取控制分数线要求,依据校考成绩排序录取。校考成绩并列且招生计划不足时,按文化课相对成绩排序录取,文化课相对成绩并列时,则依次比较语文、数学、外语成绩,单科高者优先。
3.文化课相对成绩计算公式

海南省考生文化课成绩使用标准分。
若各省(区、市)招生政策调整,则考生的文化课相对成绩将按照考生所在省(区、市)招生办法、统一标准进行折算,具体折算办法由学校本着择优录取且对同一生源地全体考生公平公正的原则确定。
普通本科批次:依据进档考生的投档分和专业志愿,按照“分数优先、遵循志愿”的原则录取,不设专业级差。若考生投档分数相同,按考生所在省(区、市)公布的同分排序规则进行录取。
2.中央美术学院在普通本科批次提档时,认可各省(区、市)根据教育部有关规定给予相关考生的全国性加分项目和分值。同一考生如符合多项加分条件,只取其中最高一项分值,且不得超过20分。
3.中央美术学院在普通本科批次平行志愿投档录取时,未完成的招生计划将按照各省(区、市)招生录取工作要求进行征集志愿,不进行降分录取。
华侨港澳台联招考生须符合《2026年中华人民共和国普通高等学校联合招收华侨港澳台学生简章》规定的条件,并报名参加中央美术学院组织的专业考试。招生计划以教育部下达为准。
专业考试合格的考生根据全国联招文化成绩排序录取,全国联招录取分数线不低于全国联招本科批次相应科类普通类院校(专业)录取控制高分线。
香港中学文凭考生须符合《2026年内地高校招收香港中学文凭考试学生办法》规定的条件,并报名参加中央美术学院组织的专业考试,招生总计划拟定5人,最终以教育部下达计划数为准。
专业考试成绩合格且香港中学文凭考试中国语文科、英国语文科、数学科、公民科成绩不低于3,3,2,A。
华侨港澳台联招考生、香港中学文凭考生报名时间及考试要求同大陆考生。报考设计学类(艺术设计)、艺术设计学、设计学类(城市艺术设计)、建筑学专业的考生只参加现场考试。
(二)在参加中央美术学院组织的校考中被认定为作弊的考生,3年内禁止报考(不予录取)中央美术学院。
2.(中法)艺术与设计管理学院学费标准:45000元/学年,第三学年还须按法国凯致商学院收费标准缴纳学费;
3.其他院系学费标准:15000元/学年。
2.上海校区住宿费标准:1200元/学年。
(二)中央美术学院不举办任何形式的考前辅导班,不委托任何中介机构或个人进行招生录取工作,未在任何省市、任何中学建立生源或生源培训基地。不收取国家规定外的任何费用。任何中介机构或个人未经中央美术学院授权以中央美术学院名义进行招生宣传的,中央美术学院保留依法追究其责任的权利。
(三)凡报考中央美术学院者,均视为已阅读了《中央美术学院2026年本科招生简章》,并充分理解及认可本简章中所述的各项要求、考试方式、录取原则等有关规定。
(四)本简章自公布之日起施行,由中央美术学院招生处负责解释。如遇国家法律、法规、规章和上级有关政策变化,以变化后的政策为准。
(五)《中央美术学院2026年本科招生章程》预计于2026年5月发布。
(六)中央美术学院招生工作主动接受学校纪检部门以及社会各界的监督。
(七)招生联系方式
中央美术学院官网:https://www.cafa.edu.cn
咨询电话:010-64771056/64771552
申诉电话:010-64771000
纪检部门电话:010-64771013
微信服务号:央美招生
电子信箱:zsbgs@cafa.edu.cn
通讯地址:北京市朝阳区花家地南街8号

Fonts downloaded from the "Free Fonts" column can be used commercially without purchasing copyrights. They are carefully verified by multiple parties before being released. However, it cannot be ruled out that the copyright holder or font author modifies the license one day, or that there are inadvertent omissions in the verification process. Therefore, in actual commercial use, it is recommended to contact the copyright holder or font author for further verification.
The fonts are from the Internet or personal contributions. They are only for personal non-commercial download. Please do not use them for commercial purposes. If you use them for commercial purposes, please contact the font author or the font copyright owner. If there is any infringement, please contact us to disconnect the link.Email:fontsvip@gmail.com
Although we have indicated the license type, please make sure to double check it by reading the information shown in the details area of each font to avoid any confusion. If you are not sure, do not hesitate to contact the font author.
